来源:中华人民共和国工业和信息化部
近日,工信部公示《关于征集2023年国家鼓励发展的重大环保技术装备的通知》,详情如下:
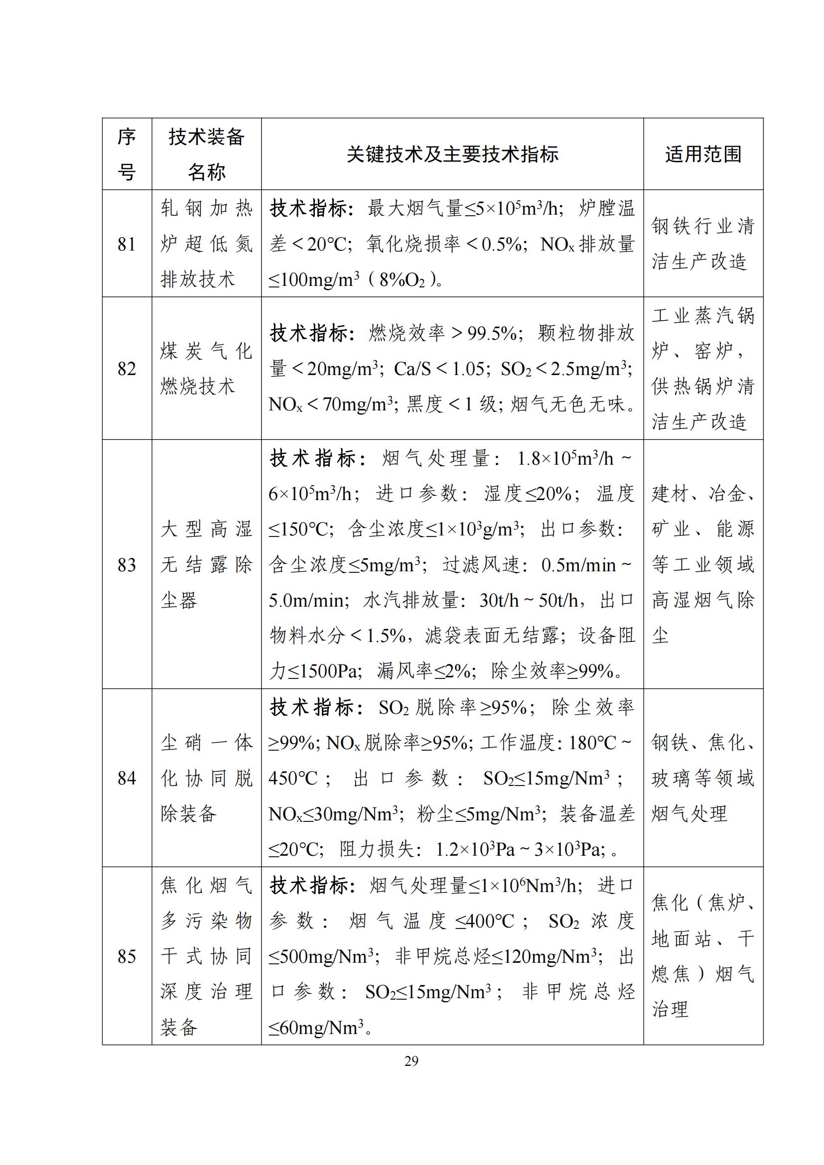
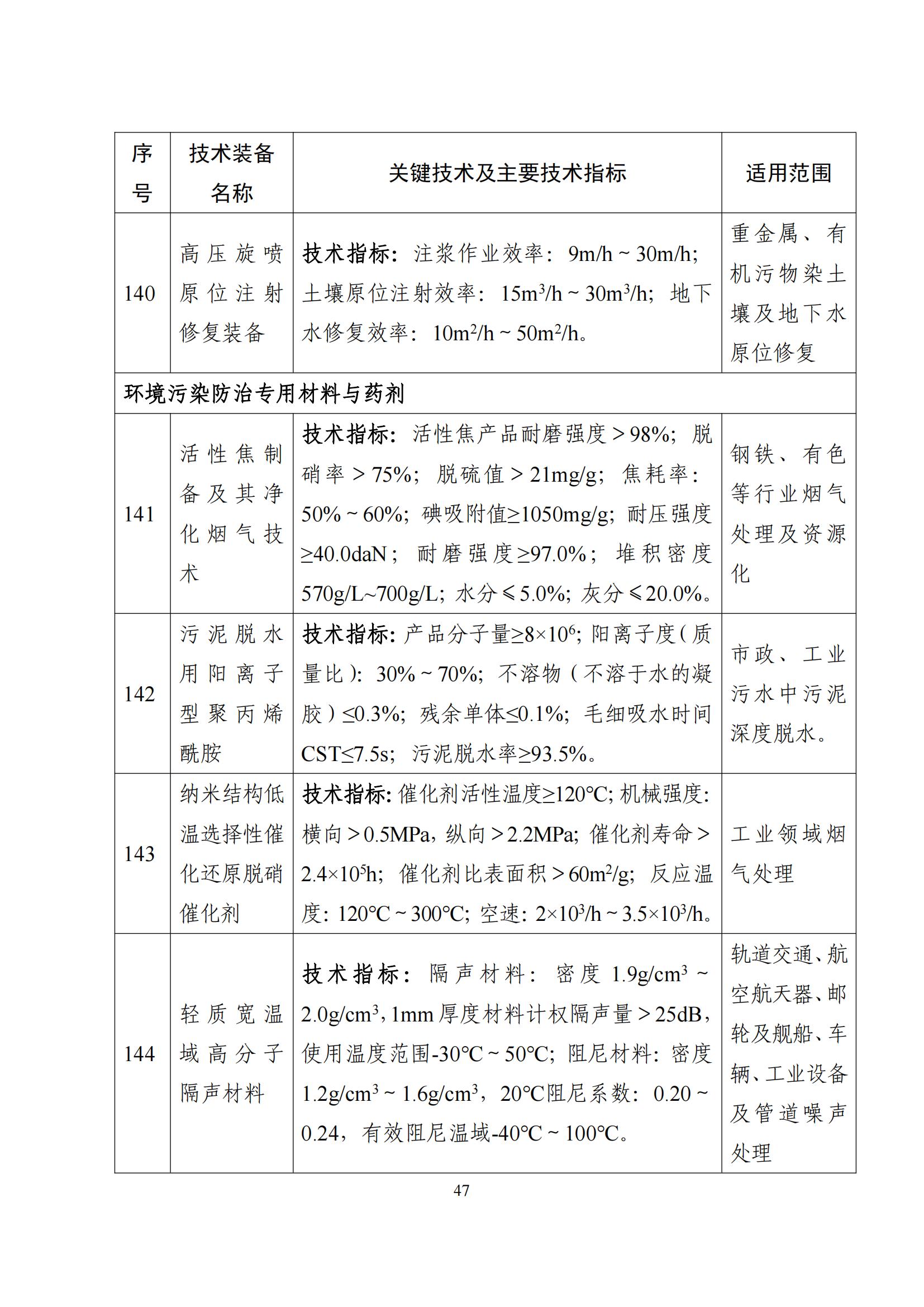
根据《关于征集2023年国家鼓励发展的重大环保技术装备的通知》(工信厅联节函〔2023〕142号)要求,经企业申报、省级有关主管部门及有关行业协会推荐、专家评审等,工业和信息化部、生态环境部共同组织编制了《国家鼓励发展的重大环保技术装备目录(2023年版)》。现予公示,如有异议,请在公示期内与我们联系,并提交相关证明材料。
公示时间:2023年11月30日至12月6日
联系电话:010-68205364,010-68205337(传真)
邮 箱:jsc@miit.gov.cn
附件:《国家鼓励发展的重大环保技术装备目录(2023年版)》(公示稿)


















































