搜索
新闻动态
新闻动态
Company news
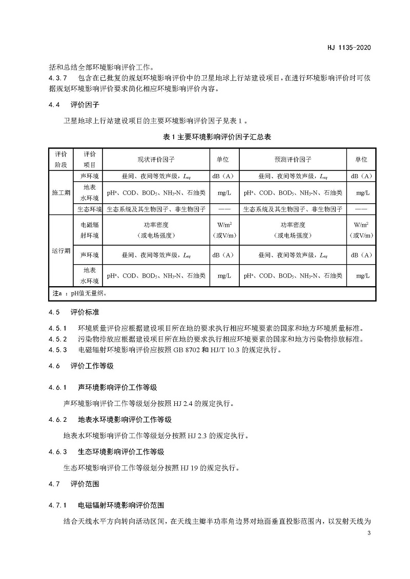
咨询热线:
028-87052747
028-86283733

政策法规 当前位置: 首页 > 新闻动态 > 政策法规
环境影响评价技术导则 卫星地球上行站
日期:2020-12-01

2020年10月26日,生态环境部为贯彻《中华人民共和国环境保护法》《中华人民共和国环境影响评价法》和《建设项目环境保护管理条例》,保护环境,规范和指导卫星地球上行站建设项目环境影响评价工作,制定本标准。本标准规定了卫星地球上行站建设项目环境影响评价的格式、内容、方法和技术要求。本标准为首次发布。2020年12月30日实施。

环评_页面_01

环评_页面_02

环评_页面_03

环评_页面_04

环评_页面_05

环评_页面_06

环评_页面_07

环评_页面_08

环评_页面_09

环评_页面_10

环评_页面_11

环评_页面_12

环评_页面_13

环评_页面_14

环评_页面_15

环评_页面_16

环评_页面_17

环评_页面_18

环评_页面_19

环评_页面_20

环评_页面_21